AMZCFO「www.amzcfo.com」自2013年至今,专注跨境财税规范服务10年+;旗下拥有专注跨境电商海内外税务的嘉德润沣税务师事务所、亚马逊财务管理公司等团队。AMZCFO携手海内外会计师、税务师、律师,依托多年一线实操经验,着力打造跨境财税全球合规化的生态圈,为跨境电商提供财税合规顾问、股权激励、课程培训、香港及海外财税、境内财税等服务。
跨境电商店铺的数据全部报回来?
报回来又会如何?
6.23及6.26两份公告
让跨境电商从业者
尤其是老板,心情100%波动
第一份国务院文件
没有明确提到境外互联网平台(跨境电商)
第二份税务总局公告提出来了
引起了行业普遍关注
我们AMZCFO专注跨境电商企业
财税规范服务11年,客户遍及全国
可以想像这两天我们团队成员接到了
多少关于这2份公告的咨询
这些年来,从2017年的VAT,再到CRS
我们一直抱着冷静,客观的专业态度
帮助支持跨境卖家,尤其是我们的客户
对于这两天的《互联网平台企业涉税信息报送规定》
我们的理念依旧如此,客观,冷静
不过于乐观,也不过于悲观
接下来,我们以单方的视角来做些分析
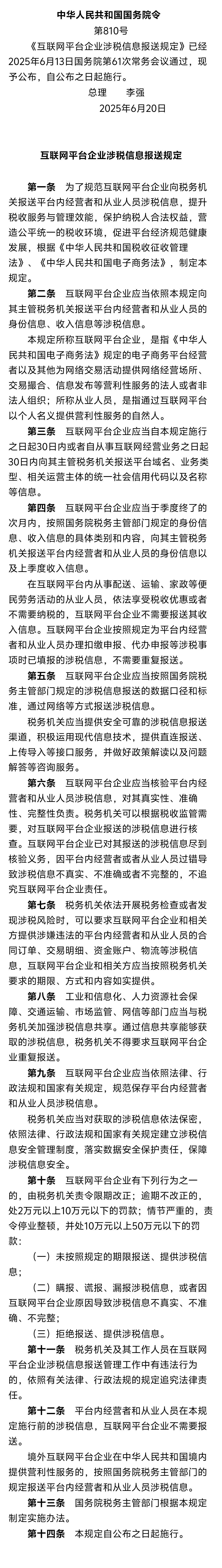
6月23日,公布了李强总理签署的国务院令
《互联网平台企业涉税信息报送规定》
(810号令,以下简称“规定”)
上下滑动,6月23日发布李强总理签署的国务院令《互联网平台涉税信息报送规定》(810号令,以下简称“规定”)↑
宏观上规定了互联网平台企业应向税务机关
报送平台内经营者和从业人员涉税信息的责任和义务
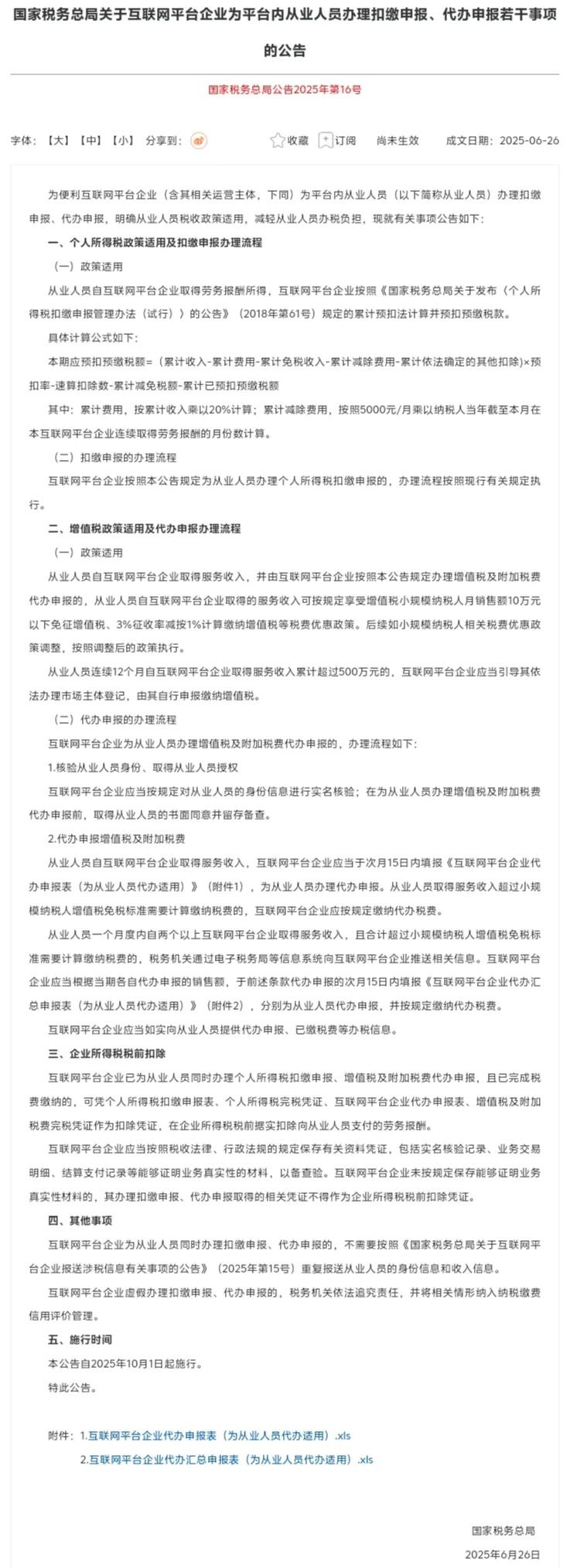
3天后的6月26日,税务总局发布了
《国家税务总局关于互联网平台企业报送
涉税信息有关事项的公告》
(国家税务总局公告2025年第15号)
(以下简称“15号公告”)
和《国家税务总局关于互联网平台企业
为平台内从业人员办理扣缴申报、代办申报
若干事项的公告》
(国家税务总局公告2025年第16号)
(以下简称“16号公告”)及相关解读
对《规定》的实施细节进行了进一步说明
(国家税务总局公告2025年第15号 ↑)
一、要不要报送卖家数据
对于以上《规定》和《公告》的理解众说纷纭
各公众号,视频号一众而上,满屏焦虑
在跨境电商行业,大家主要关心的焦点
在于亚马逊等境外互联网平台
是否需要报送卖家相关涉税信息
若完全按照15号公告的条款做字面理解
应当要纳入报送范围,文件中并没有明确条款
要将亚马逊等平台排除在外
但同步做些思考也是有必要的
这里涉及到跨国企业(各跨境电商平台)
假设以亚马逊为例,或会出现两种情况
一是平台主动地自觉报送,主动性有多高?
美国政府会鼓励和支持其主动报送吗?
二是强制报送,这个是否需要国与国之间
进行一些谈判,在相关部门谈判达成一致之前
是否有强制手段可以强行执行吗?
还会有多少问题需要去沟通解决?
向左查看更多图片《“15号公告”解读》原文>>>
二、从实施层面来看
1. 文件中关于卖家收入报送信息的表格附件
暂时还没有涉及到卖家的具体销售地区、币种、
汇率这些项目,如果要实现对跨境卖家征税
是需要这些信息的,不然很难区分交易是国内交易
还是境外交易,而国内交易直接涉及中国增值税
境外交易不直接涉中国增值税
需要全链条去看,目前这个信息表格
收集上来的可用性不是太好
从这点看税局的初衷或许考虑得更多的是
针对在境内交易的征税考虑
(不管是境内平台还是境外平台)
2. 文件的相关配套解读
基本都是国内电商的情况
(大部分是抖音等直播电商)
其中没有涉及跨境电商的案例
3. 针对跨境电商的征税
会比向国内电商征收增值税复杂得多
因为跨境电商虽然没有用店铺公司出口
但通过其他公司进行了出口
而所得税的征收涉及的问题更复杂
首先,平台提供的数据只有收入和费用
缺少其他成本、存货和费用数据等
如果要针对所得税进行征收
是否就会变成一个一个稽查案例
(这么多家跨境电商企业,100%覆盖?)
比如一些大卖(当然也包括已上市的)
几百个店铺公司,店铺公司本身没有出口、
没有对应所得税申报,但集团其他公司有出口
也有所得税申报,这个问题如何处理
对于税局来说是否变的很复杂?
如果要店铺公司交税,那之前其他出口公司、
服务公司交的所得税怎么说?
增值税出口退税又怎么说?
或者最后来采用核定征收?
(见2025年4月27的征收管理法意见稿)
跨境电商这一两年,差不多已经卷上天
很多类目利润薄如纸
且扮演了中国产品出海的重要角色
以什么比例来征收呢?
《国家税务总局公告2025年第16号》 ↑
向左查看更多图片《“16号公告”解读》>>>
三、未来及接下来
1. 文件落地说明国家及税局
对线上交易的关注和重视,仅字面而言
目前看起来15号公告内容
更主要的是针对国内电商卖家
然而跨境卖家做好香港
及境外公司完整的账务及税务
(有进销存及合理科学税务申报的那种)
有紧迫性;合理,合法地做好
全球化的架构设计,相当的重要
2. 对于有大量1688平台采购的卖家
如果财税合规性不够,无法开具合规发票
会造成间接重大影响,需要引起注意
及时进行合理安排
3. 每个跨境电商企业的财务人员
都应认真一字一句地把国务院的810号令
税务总局15及16号公告研读完
我们附在文章的中间了
你的理解多一点,会让你的老板
少一些到处打听的频率及忧虑
(《国家税务总局公告2025年第15号》全文:
https://fgk.chinatax.gov.cn/zcfgk/c100012/c5241477/content.html)
写在最后,想对跨境电商老板说
1. 大趋势没有变
中国制造出海是国家的大政方针
上至总书记下至基层政府公职人员
都是支持跨境电商的
(综试区越开越多了,有178个了;跨境电商产业园超过1000个了)
我们选好品,卖好货,多创造就业机会
2. 财税规范或是新的核心竞争力
经营上要越来越重视财务及税务上的规范
从架构,资金,税务,货物流向
账务处理5个方面,合理规划
更从容的卖家,应是架构更清晰一些、
资金更透明一些、税务更规范一些、
货物流可溯性更强一些、账务更扎实一些
3. 专业的事交给专业的人
面对日益复杂的国内国外财税监管环境
单打独斗风险很高,与专业的人员交流
是稳健前行的优选
还想交流更多
或者近期个税海外收入申报热点
可以加我们,也欢迎来面聊
伴您安心发展是我们的目标和前进的动力
更多跨境电商财税服务咨询,请联系我们

